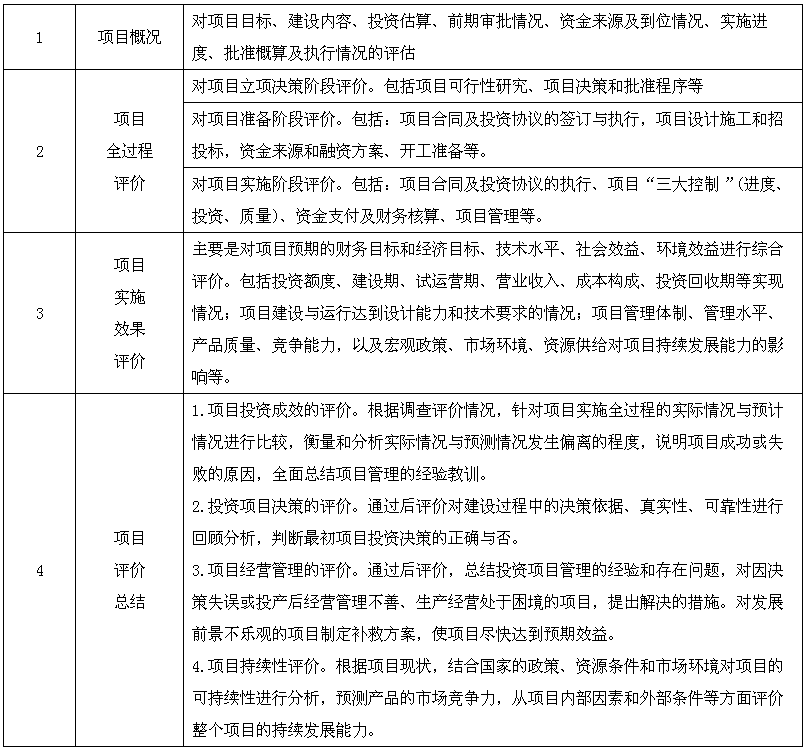
| 1、江蘇水利房地產開發有限公司的淮安淮海天宸、淮安珺悅、南京水沐云筑、南京水沐雍榮府、南京錦麟融譽府項目已具備實施條件。現對其淮安淮海天宸、淮安珺悅、南京水沐云筑、南京水沐雍榮府、南京錦麟融譽府項目投資后評價服務進行競爭性談判,選定成交供應商。 2、本次競爭性談判項目的概況如下: (1)項目名稱:淮安淮海天宸、淮安珺悅、南京水沐云筑、南京水沐雍榮府、南京錦麟融譽府項目投資后評價服務; (2)項目地點:淮安市、南京市; (3)競爭性談判內容:包括但不限于項目全過程評價、實施效果評價、總體評價等,具體評估內容詳見附表1; (4)服務期限:30天。 (5)服務質量:按項目分別提供滿足采購人要求的投資后評估報告。 3、資格審查方式:資格后審; 4、評標辦法:經評審的最低價法; 5、本項目競談控制價:人民幣22萬元 6、供應商應當具備的資格條件: (1)供應商應具備獨立法人資格,具有有效的營業執照,提供營業執照復印件加蓋供應商公章; (2)供應商應具備執行注冊會計師事務所法定業務的資格,具有有效的會計師事務所執業證書,提供執業證書復印件加蓋供應商公章; (3)供應商擬派的委托代理人及項目負責人均須是本單位簽訂勞動合同的正式員工,資格審查時需提供委托代理人和項目負責人的勞動合同和本單位為其繳納由社保部門出具的2023年11月1日以來任意1個月或以上養老(社會)保險繳費證明,復印件加蓋供應商公章。(法人無須提供)。 (4)供應商自2021年3月1日(以合同簽訂時間為準)以來,承接過商品房項目投資后評價業務不少于2項,提供合同復印件加蓋供應商公章。(提供的業績材料必須能清晰反映項目名稱、合同價款、簽訂時間等,需要明確的內容,沒有明確、缺項、含糊不清評委無法認定的的不予認可。) (5)供應商如實提供承諾書原件: ①未處于被責令停業、談判資格被取消或者財產被接管、凍結和破產狀態; ②近三年內(2021年3月1日至今)在全國各地都沒有因騙取中標、嚴重違約和提供虛假材料而被政府部門處理或處罰,也沒有被有關部門暫停投標資格; ③響應文件中的內容沒有失實,談判過程中未參與任何弄虛作假、圍標、串標行為; ④對本項目不轉包、不分包; ⑤保證上述信息的真實和準確,并愿意承擔因我方就此弄虛作假所引起的一切法律后果; ⑥在談判過程中,絕不參與任何惡意投訴; ⑦沒有因串通投標、弄虛作假、以他人名義投標、騙取中標的情形; ⑧沒有無正當理由放棄中標資格、不與采購人訂立合同的情形; ⑨自2021年3月1日以來不得因違反招標投標規定受到行政處罰;(供應商如實提供承諾書,時間以處罰時間為準。資格審查時由審查委員會進入“信用中國”、“信用江蘇”) ⑩未被人民法院在“信用中國”(www.creditchina.gov.cn)或“信用江蘇”(www.jscredit.gov.cn)網站中列入失信被執行人。 (6)拒絕聯合體參加談判。 7、報名及競談時間: (1)本公告發布之日起接受報名,請供應商于2024年4月9日至2024年4月15日(上午9:00-11:30,下午14:00-17:00,節假日除外)可將營業執照、授權委托書、授權委托人身份證、會計事務所等級證書、2項類似業績合同等材料復印件加蓋供應商公章并填寫《領取競談文件一覽表》(詳見附件)》一起發送至515002199@qq.com郵箱,報名資料經確認無誤后繳納文件費200元/份,售后不退。報名成功后將統一發放競爭性談判文件電子檔。未報名或未按規定獲取談判文件的供應商,采購人有權拒絕其參加本項目談判。報名聯系人:方先生,聯系方式:18932317712。 (2)競談文件遞交的截止時間為2024年4月18日14時00分,地點為江蘇水利房地產開發有限公司23樓會議室(淮安市淮海東路1號豐惠大廈23樓)。 8、發布公告的媒介 本次競談公告在淮安市投資控股集團有限公司官網、江蘇水利房地產開發有限公司官網上發布。 9. 聯系方式 (1)采購人信息 采購人:江蘇水利房地產開發有限公司 聯 系 人:方先生 電 話:18932317712 電子郵箱:515002199@qq.com 2024年4月9日 附表1: 項目投資后評價主要內容
附表2: 領取競談文件一覽表 項目名稱: 淮安淮海天宸、淮安珺悅、南京水沐云筑、南京水沐雍榮府、南京錦麟融譽府項目投資后評價服務
供應商: 2024年 月 日 注:供應商填寫并加蓋公章
|